【虎嗅早报】“阿里美女高管”向阿里道歉;酷玩实验室向百度致歉

各位周四早安。
最近关于易到的消息不少,昨晚(2月20日),易到用车实际控制人、韬蕴资本董事长温晓东在朋友圈自曝与乐视贾跃亭恩怨始末,“怒怼”乐视。
韬蕴资本温晓东:我如何与贾跃亭反目
@新浪科技【韬蕴资本温晓东晚间发文,自曝与乐视贾跃亭恩怨始末】2月20日晚间,易到用车实际控制人、韬蕴资本董事长温晓东在朋友圈发文,再次针对易到用车“怒怼”乐视。
温晓东称,当初之所以会接手易到,是因为在2017年6月,贾跃亭声称其挪用了某上市公司的资金以及易到的提现问题是其生死劫。如果解决不了,其将过不下去;反之其将涅槃重生。虽然当时乐视欠韬蕴资本钱,不过韬蕴资本还是选择向贾跃亭提供了两笔借款,总金额约8亿人民币。
下面来看两个关于“道歉”的新闻。
“阿里美女高管”正式向阿里道歉
@燃财经【“阿里美女高管”正式向阿里道歉,向陈亮发出律师函】2月20日晚间,“阿里女高管”事件当事人王晗,在“本草花样年华”公众号发布第三封公开信。在信中,她向阿里和马云道歉,对其面膜产品的质量与来源进行说明,并表示已经向蚂蚁金服副总裁陈亮发出了律师函。
王晗在公开信中承认,晒跟马云老师合影做法欠妥。”“出于我对马云老师,也出于他所创立的企业的敬重,以及我在宣传产品的过程中,对一些分寸拿捏不准,进而造成的误会感到的愧疚。”王晗表示,在过去一周,因为陈亮的系列解说,她受到了不公正的诽谤。她称已经委托律师,向陈亮发出了律师函,并在文中附上了律师函图片。
酷玩实验室向百度致歉
@新浪科技【酷玩实验室向百度致歉:被法院认定构成侮辱诋毁】2月20日晚间消息,自媒体“酷玩实验室”发布致歉声明称,此前发表的关于百度的三篇文章,部分内容缺乏足够证据支持,被法院认定构成侮辱诋毁,对百度的名誉造成不良影响,因而致歉。

乐视的日更
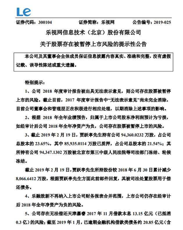
@腾讯财经【乐视网公告:存在股票被暂停上市风险】视网发布公告称,公司2018年度审计报告被出具无法表示意见,公司存在股票被暂停上市的风险。公告称,截止目前,2017年度审计报告中“无法表示意见”尚未完全消除。

ofo新增数十条被执行人信息
@财联社【ofo新增数十条被执行人信息,涉及金额达2.2亿元】2月20日讯,自2019年1月3日至今,共享单车品牌ofo运营主体东峡大通(北京)管理咨询有限公司新增43条被执行人信息,执行标的金额总计达2.2亿元。ofo方面未向记者回复上述欠款的还款进度。
唯品会、网易Q4财报了解一下
@新浪美股【唯品会Q4财报:净营收突破261亿元,活跃用户增长13%】美股上市的特卖电商唯品会(vip.com,NYSE:VIPS)在北京时间2月21日凌晨,披露了其未经审计的2018年第四季度财务报告。财报数据显示,唯品会当季净营收增至261亿人民币(约合38亿美元),连续25季度盈利。四季度,按照非通用会计准则,唯品会归属股东净利润为9.136亿元人民币(约合1.329亿美元)。

@新浪科技【网易发布第四季度财报,营收28.9亿美元】京时间2月21日早间消息,网易(Nasdaq:NTES)今天公布了第四季度财报, 报告显示,网易第四季度营收28.9亿美元,市场预期29.4亿美元;第四季度调整后每ADS收益2.66美元,市场预估2.43美元。
@第一财经日报【美的吸收合并小天鹅获证监会通过】美的集团(000333.SZ)吸收合并小天鹅(000418.SZ)的事宜,已获中国证监会审核通过。这两家上市公司都在2月20日晚发布了公告,并将于2月21日起复牌交易。

来看看国外新闻。
特斯拉股东“口出狂言”
@新浪财经【特斯拉股东:它就是下个亚马逊,五年内目标价4000美元】在接受财经媒体CNBC采访时,特斯拉主要股东,ARK投资公司的主管 Cathie Wood表示,她认为特斯拉就是下一个亚马逊,五年内,特斯拉股价将涨至4000美元。
周二特斯拉收盘价为305美元,目前市值约为520亿美元。按照4000美元的股价计算,五年后特斯拉市值将达7000亿美元。Wood表示,即使在最糟糕的情况下,五年内,特斯拉股价也将达700美元,约为该公司当前股价的两倍。

然而,有投资专家认为,特斯拉可能被苹果等科技公司收购。
特斯拉会被苹果等公司收购?
版权保护: 本文由 沃派博客-沃派网 编辑,转载请保留链接: http://www.bdice.cn/html/36535.html
